在选择复读学校时,费用是许多学生和家长关注的重要因素之一。长沙市耀华高考复读班,作为一所集长沙市耀华高级中学和长沙卓华高级中学优质教育资源于一身的复读学校,凭借其卓越的教学质量和完善的配套设施,吸引了众多学生的目光。本文将详细解析2024年长沙市耀华高考复读班的收费标准,帮助学生和家长做出明智的选择。
一、收费标准概述

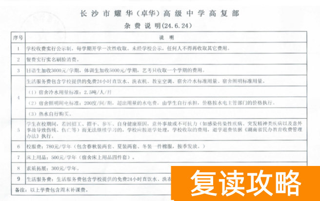
长沙市耀华高考复读班的收费标准如下:
学费:14800元/学期
住宿费:1500元/学期
资料费:1000元/学期
杂费:1580元/学期
生活服务费:900元/学期
在此基础上,学校还会根据学生的成绩情况,给予一定的学费减免政策,鼓励学生努力学习,提升自身的学业水平。
二、各项费用详细解析

1.学费
长沙市耀华高考复读班的学费为14800元/学期。这一费用包括了课程教学、师资力量、教学设施等多项内容。学校拥有一支经验丰富的教师团队,致力于为学生提供高质量的教育服务。通过系统化的教学安排,帮助学生巩固基础知识,提升应试能力。
2.住宿费
住宿费为1500元/学期,学校为学生提供了良好的住宿环境,确保他们在学习期间有一个舒适的居住空间。宿舍内配备了独立空调、洗衣机、24小时热水供应以及直饮水设备,满足学生的基本生活需求。此外,学校还注重宿舍的安全管理,确保每位学生的安全与健康。
3.资料费
资料费为1000元/学期,主要用于购买教材、复习资料以及其他学习辅助材料。这些资料经过精心挑选,能够帮助学生更好地理解和掌握课程内容,提高学习效率。
4.杂费
杂费为1580元/学期,这部分费用主要用于学校的日常运营和管理,包括校园设施维护、活动组织等。学校致力于为学生创造一个良好的学习和生活环境,这些费用的使用将直接影响到学生的学习体验。
5.生活服务费
生活服务费为900元/学期,主要用于提供学生的日常生活服务,包括饮食、卫生和其他生活保障。学校为学生提供营养均衡的餐饮服务,确保他们在学习期间能够保持良好的身体状态。
三、减免政策
为了鼓励学生努力学习,长沙市耀华高考复读班设立了学费减免政策。对于在模拟考试中取得优异成绩的学生,学校将根据具体情况给予相应的学费减免。这一政策不仅激励学生积极备考,也体现了学校对优秀学子的重视和支持。
四、学校背景
“耀华高复”是由长沙市耀华高级中学和长沙卓华高级中学的优质教师资源倾心打造的复读学校。随着办学规模的扩大,学校在2024年分别在这两所学校设立了招生报名点,以便为更多的学生提供优质的教育服务。为了给“高复学子”提供更舒适的学习和住宿环境,耀华高复的教学中心设在长沙市卓华高级中学。
学校拥有一支高素质的教师团队,致力于为每一位学生提供个性化的教学服务。通过小班授课和一对一辅导,帮助学生充分发挥潜力,提升学习成绩。
五、总结
长沙市耀华高考复读班的收费标准为14800元/学期的学费、1500元的住宿费、1000元的资料费、1580元的杂费和900元的生活服务费。在享受优质教育资源的同时,学校还为成绩优秀的学生提供了学费减免政策,鼓励他们在学习上不断进步。
通过以上的详细解析,希望能够帮助学生和家长更好地理解长沙市耀华高考复读班的收费标准及其背后的价值。如果您希望了解更多关于长沙市耀华高考复读班的信息,欢迎访问复读学校排名网(https://www.danzhao8.com)或咨询我们的老师,我们将竭诚为您提供帮助。